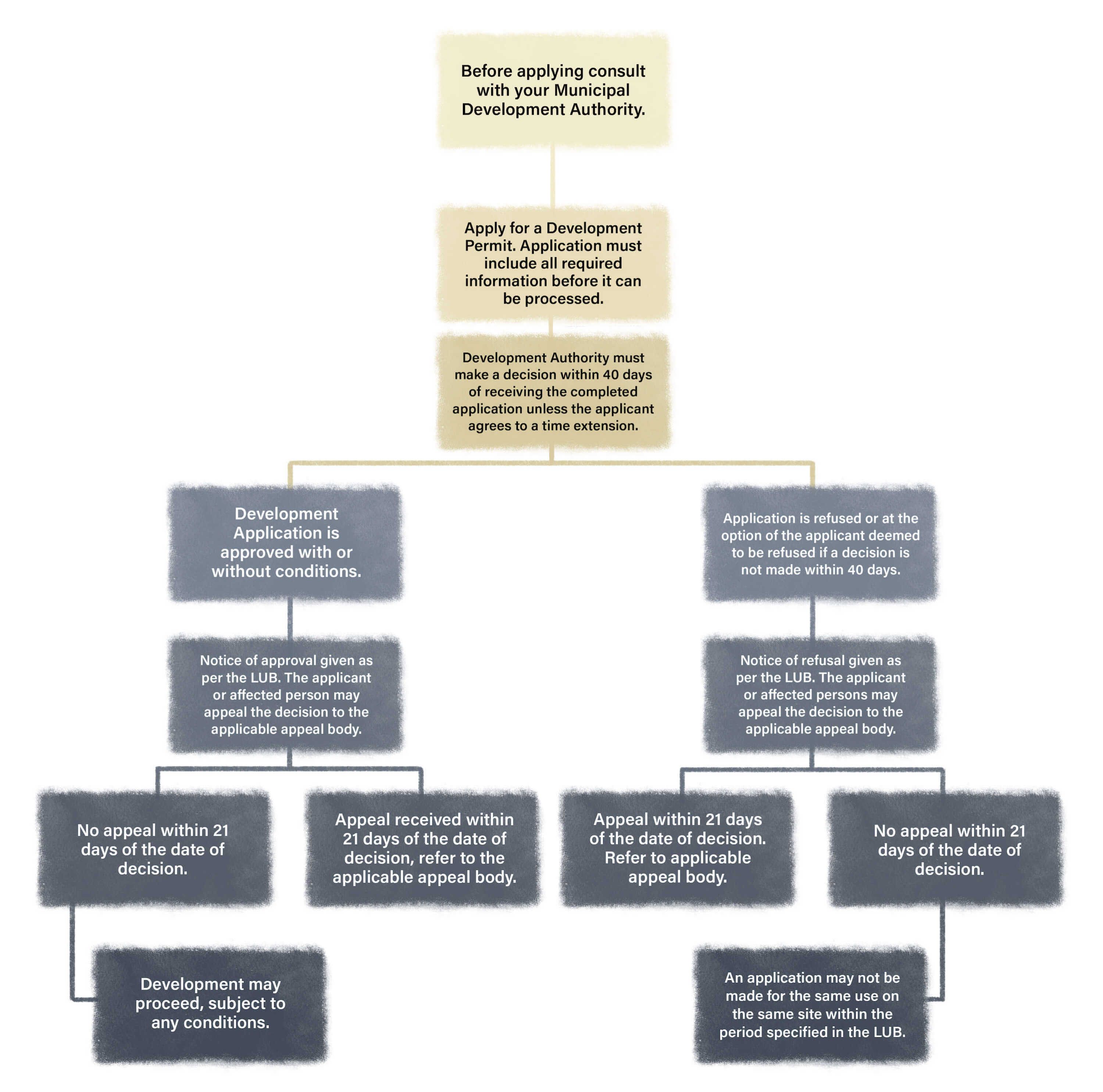
When do I need a development permit?
A development permit may be required for a number of different things; whether you want to build a new house, change the use of an existing building, or construct a shop, etc. Any Accessory Building or Structure 107.6 sq. ft. or larger, whether on skids or not, requires development permit approval.
Not all developments require a development permit, although other permits under the Alberta Safety Codes Act or other legislation may be required. For a list of exemptions, refer to Section 4.4 of the Bylaw 1348-24 - Land Use Bylaw
The Bylaw divides the County into several Land Use Districts (commonly called Zones or Zoning) and each of these Districts have land uses and development regulations specific to them. Contact the County to determine what District you are in and whether your proposed development is PERMITTED or DISCRETIONARY.
PERMITTED: Development that is deemed by Council, to be appropriate for that particular District
DISCRETIONARY: Development that is up to the discretion of the Development Authority.

.png)
.png)